Skip to content

MIDI TRUMPET 4.0

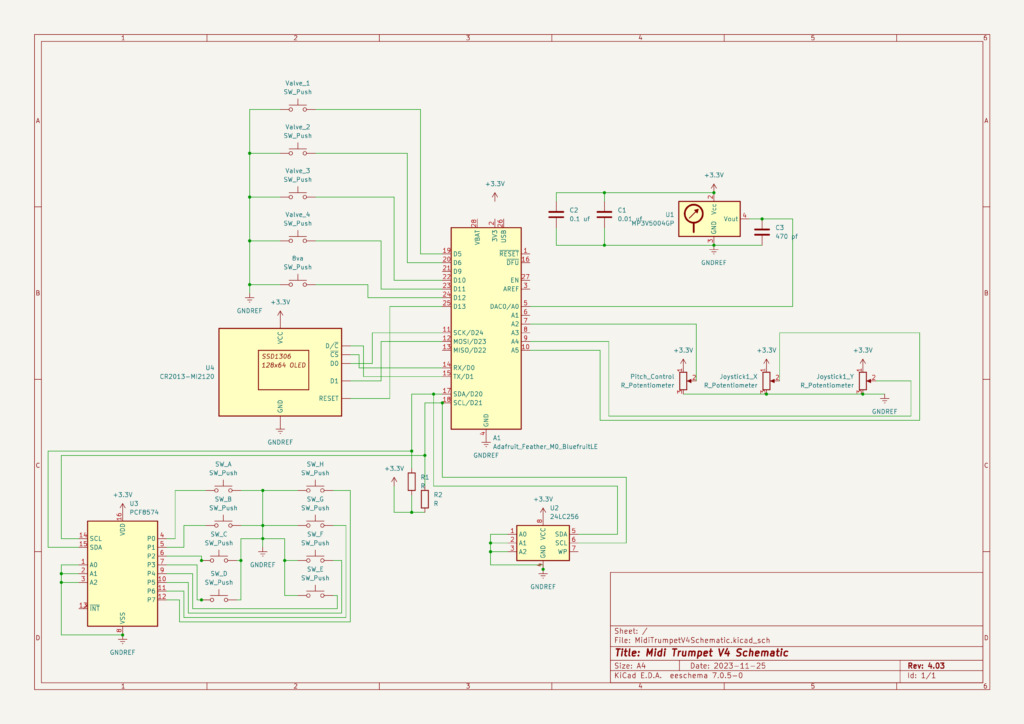
I’ve constructed version 4.0 of the hardware. Notable features are:

  • Slightly less prototype-y construction. I built a structure out of square dowels and thin plywood, then covered the electronics with cardstock held on with tape.
  • I’m now using computer keyboard switches for the valves. I’m very pleased with the feel.
  • I’m using a 45mm fader for the pitch control. It feels a little long –  I tried an 18 mm fader with the previous prototype and that was definitely too small.
  • I’ve attached two switches to the fader, one is a wired OR with the fourth valve and the other could be used for 8va
  • I’ve added two I2C chips: an I/O multiplexor allowing 8 additional switches for things like changing key and a EEPROM for storing configuration.

Pictures of the hardware and a schematic are below:

Front View, under Construction
Closeup of pitch control fader with switches